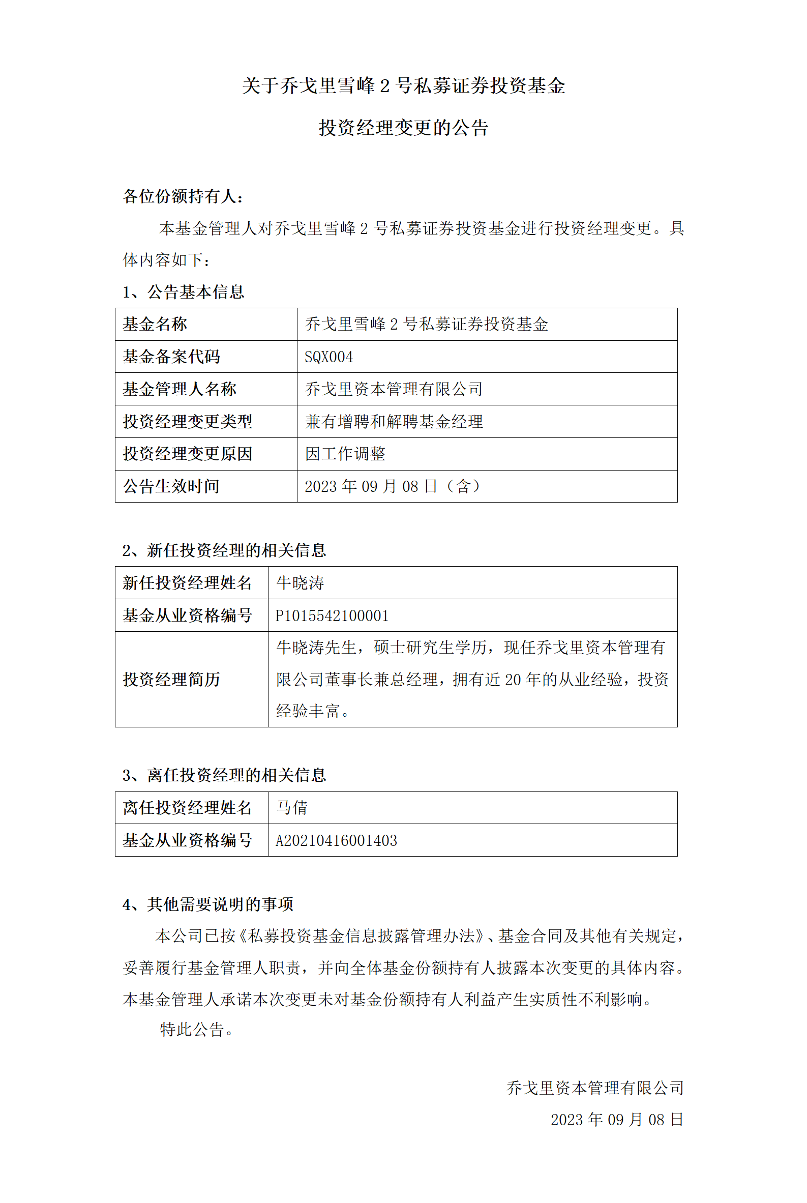
乔戈里资本管理有限公司基金经理变更
公司新闻 / Company News

乔戈里资本管理有限公司基金经理变更公告

2023-09-08


    近日,因马倩女士工作调整,我司对乔戈里雪峰1号私募证券投资基金、乔戈里雪峰2号私募证券投资基金、乔戈里雪峰6号私募证券投资基金、乔戈里雪峰7号私募证券投资基金的投资经理进行调整,调整以后马倩女士不再担任以上基金产品的投资经理。相关公告如下:





相关推荐

咨询电话:010-62350251
公司名称乔戈里资本管理有限公司
 公司地址北京市海淀区马甸东路17号金澳国际写字楼2812室
版权所有:Copyright © 2017-2023 乔戈里资本管理有限公司、宁波乔格理 版权所有

Copyright © 2017-2023 乔戈里资本管理有限公司 版权所有 Power by moke8
咨询电话:010-62350251  公司地址北京市海淀区马甸东路17号金澳国际写字楼2812室